攀枝花市住房和城乡建设局关于2025年度建设工程企业资质动态 核查初审意见的通告
来源:攀枝花市住房和城乡建设局 发布时间:2025-09-17 选择阅读字号:[ 大 中 小 ] 阅读次数: 0
各县(区)住房和城乡建设局、国家钒钛高新区自然资源和建设交通局,各建筑业企业:
按照《四川省住房和城乡建设厅关于开展2025年度建设工程企业资质动态核查工作的通知》(川建审函〔2025〕1970号)《攀枝花市住房和城乡建设局关于开展2025年度建设工程企业资质动态核查工作的通知》要求,对我局负责审批的建设工程企业开展了资质条件监督检查工作,现将此次初审意见予以通告。
对于不符合资质条件标准的企业,将在四川省建筑市场监管公共服务平台上标注“资质异常”,并推送至全国建筑市场监管公共服务平台。请不合格企业于2025年12月17日前完成整改,并将整改情况及材料于12月22日前报送到市住房城乡建设局建筑行业管理科(泰隆东楼10楼1005号)。企业整改期间不能承揽新的工程,经复核符合资质标准的,取消“资质异常”标注,逾期未整改或整改后仍未能达到规定资质标准要求条件的,我局将依法依规进行处理。
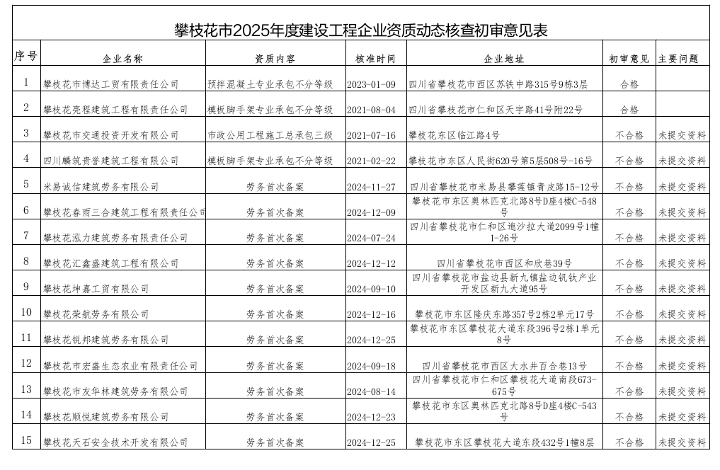
附件:攀枝花市2025年度建设工程企业资质动态核查初审意见表
攀枝花市住房和城乡建设局
2025年9月17日
(联系人:严玉华,0812-2318082)。




川公网安备51040202000357

